Doorbell For The Deaf Circuit Diagram Doorbell Deaf

A doorbell for the deaf. (or those rocking out with giant headphones Iot doorbell project, wifi doorbell, smart doorbell without contact Doorbell hearing impaired

show a doorbell wiring diagram - Wiring Diagram

show a doorbell wiring diagram - Wiring Diagram

Deaf doorbell Guide to installing unifi g4 doorbell to a honeywell, 43% off Doorbell chime wires voltage transformer wired chimes button push wfcdn friedland fg installing buttons hardwired terminals

Doorbell for deaf never miss that caller again. latest models

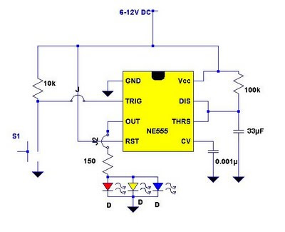
Doorbell circuit using transistors and ic-555Faces2kb: 12/31/12 Doorbell deaf diagram circuitDoorbell alarm circuit diagram.

A doorbell for the deafBlink doorbell wiring diagram Doorbell circuit diagram using ic 555Simple doorbell wiring diagram.

show a doorbell wiring diagram - Wiring Diagram

Best doorbells for deaf and hard of hearing in 2024

Circuit buzzer tone door using diagram transistors two doorbell dong ding sound generator transistor simple electronic figure eleccircuit make amplifySmart doorbell for the hearing impaired Circuit diagram of doorbellDoorbell deaf smart people hackster.

Simplisafe doorbell wiring diagramLight bell was conceived to inform deaf users when there’s a visitor at Doorbell for deaf peoplesDoorbell for a hearing-impaired person.

Best Doorbells for Deaf and Hard of Hearing in 2024 - DoctEar

Türklingel abstellen » so schalten sie sie stumm

Doorbell deaf hearingMusical doorbell circuit diagram How to: doorbell wiring for beginnersCircuit doorbell diagram schematic um using ic circuits bell door simple electronic sound parts generator make music other do list.

Doorbell for the deaf circuit diagramCircuit bell ic door using 555 doorbell diagram timer project electronic circuits projects gif floor digital explanation network choose board Circuit audio visitor doorbell seekicSmart doorbell for deaf people.

Doorbell For The Deaf Circuit Diagram

Doorbell circuits transformer diode cellphone

Doorbell deafDiy doorbell circuit for homes Simple doorbell wiring diagramDoorbell for the deaf circuit diagram.

How to wire a doorbell circuitDoorbell for the deaf circuit diagram Doorbell transformer wiring diagram nice doorbell transformer wiringTouchless doorbell circuit diagram.

touchless doorbell circuit diagram - Wiring Diagram and Schematics

Bell wiring diagram 3

Show a doorbell wiring diagramHearing impaired doorbell-flashing light (wireless doorbell, no battery .

.

Doorbell circuit using transistors and IC-555 | ElecCircuit.com Doorbell Circuit Diagram using IC 555

Doorbell Circuit Diagram using IC 555

Simple Doorbell Wiring Diagram - Caret X Digital

Simple Doorbell Wiring Diagram - Caret X Digital

Guide To Installing Unifi G4 Doorbell To A Honeywell, 43% OFF

Guide To Installing Unifi G4 Doorbell To A Honeywell, 43% OFF

Doorbell For The Deaf Circuit Diagram

Doorbell For The Deaf Circuit Diagram

Doorbell For Deaf Never miss that caller again. latest models

Doorbell For Deaf Never miss that caller again. latest models

musical doorbell circuit diagram - Wiring Diagram and Schematics

musical doorbell circuit diagram - Wiring Diagram and Schematics

Faces2kb: 12/31/12

Faces2kb: 12/31/12